logo
当前位置: 首页 >> 要闻聚焦 >> 正文

喜讯!我校3个项目获丽江市2022年度数字(信息化)人才课题立项

发布日期:2022-06-22    点击:

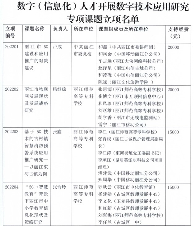
近日,收到丽江市百名数字(信息化)人才工作领导小组《关于数字(信息化)人才课题立项的通知》,本年度全市立项6项,我校共计立项3项(具体立项名单见下表)。

科技处 供稿

上一条:华东师范大学朱晓映教授受聘为丽师外国语学院名誉院长 下一条:云南省第十二届少数民族传统体育运动会 射弩、陀螺赛项在丽江师专开赛

关闭